咨询询电话:0592-7769325,7769251
海洋机电学院网址:http://jdx.xmoc.edu.cn/
一、学院介绍
海洋机电学院在制造强国、海洋强国的国家战略下应运而生,迅速发展。现有机电一体化技术、机械设计与制造、数控技术、模具设计与制造、制冷与空调技术、工业机器人技术等五个专业。海洋机电学院致力于培养具有劳模精神、劳动精神、工匠精神的能工巧匠和大国工匠,“匠心匠造”品牌已成为学院的文化特色。
我院组建的福建省智慧渔业应用技术协同创新中心平台、厦门市智慧渔业重点实验室平台,着力于科研创新和社会服务,成为学院的一大亮点。资深专业制冷与空调技术专业通过IEET国际认证,工业机器人操作与运维、工业机器人应用编程、数控车铣加工职业技能等级证书(高级)三个项目获得1+X证书认证资格。近年来,学院教师立项市级以上科研教改课题30余项,取得专利技术100多项,师生在互联网+大学生创新创业大赛、学科技能竞赛和教师教学能力大赛中,均取得优异成绩。
我们的目标:希望同学们在美丽的海洋学院,唤醒自身的力量、树立健全的人格、掌握专业的知识技能、书写美好的人生。

教师风采

制冷与空调技术专业校园招聘会

创新创业大赛省级金奖团队

魏茂春老师为境外养殖企业作智慧渔业技术培训
智慧渔业大数据公共服务平台

省职业院校技能大赛教学能力比赛一等奖团队
二、师资队伍
我院拥有一支师资力量雄厚,具有丰富理论和实践教学经验的教师队伍。现有教师80名,其中博士13人,副高21人,正高8人。研究生及以上学历43名,双师型教师占80%,并引进32名研究院和生产单位的高级工程师及工程师。近年来,学院教师获得福建省福建省高职院校教师教学能力大赛一等奖1项、二等奖4项、三等奖1项。

工业机器人运行与维护训练教学

杨光副教授授课

林琳博士在上制图课
三、教学设备
我院现拥有金工实训中心(车工、铣工、焊工、钳工等)、数控加工实训中心(数控车、数控铣、线切割、电火花、数控加工中心等)、制冷空调实训中心(中央空调、冷库、冰箱、空调、磁悬浮空调系统等)、模具实训中心、智慧渔业实训中心等校内实训基地,有工业机器人实训室与运动控制实验室、数控模具仿真实训室、数控原理实验室、PLC控制实验室、电机拖动实训室、液压与气动实验室、三个CAD/CAM实验室、公差实验室、工程力学实验室、机电实训室、制图测绘实验室、机器人创新实验室等完善的实训实验场所。设备价值3451万元,总资产3738万元。

控加工实训中心

工业机器人实训室

电机拖动实训室

机电实训室

PLC实训室

特灵磁悬浮中央空调水系统

CAD实训室
四、厦门市智慧渔业重点实验室
我院智慧渔业实验室于2009年成立,目前技术研究团队成员有62人。2018年12月申请成立福建省智慧渔业应用技术协同创新中心,2023年申请厦门市智慧渔业重点实验室。经过多年的研究及推广应用,已申请127项专利、82项软件著作权,发表论文72篇,申请科研项目35项,成功研发系列智慧渔业管理系统、水产养殖智能化设备、工厂化循环水养殖成套设备、水产养殖尾水治理成套设备和深远海养殖平台智能管理系统产品,为养殖企业建立水产养殖数字化管理平台和安全保护屏障,使水产养殖摆脱传统的“靠天吃饭”,向工业化、标准化、自动化、数字化、信息化、智能化方向发展。通过应用智慧渔业管理系统,提高水产养殖行业生产效率,为养殖企业创造经济效益和社会效益,促进水产养殖业健康可持续发展。
在人才培养过程中,让学生深度参与智慧渔业实验室科研项目、创业项目,项目立项紧跟市场需求,近三年来,组织学生参加大学生互联网+创新创业比赛,已获得3项国赛铜奖、11项省赛金奖、6项省赛铜奖。通过“三阶递进”--校内孵化、校外加速、产业应用,培养学生的创新精神、创业素养和创造能力,培养“三创型”蓝色工匠。完善智慧渔业产业发展新的人才培养体系,希望培养的学生能掌握智慧渔业管理系统、工厂化循环水养殖知识,提高学生的就业层次。

智慧渔业大数据公共服务平台

首届全国高校智慧渔业设计大赛获一等奖、二等奖各1项

第六届中国国际“互联网+”生态环境创新创业大赛获银奖、最佳人气奖
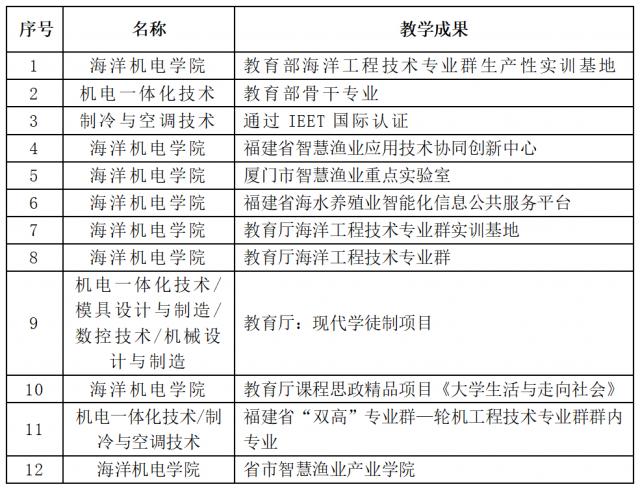
五、重点教学成果

六、竞赛获奖
近年来,学院教师取得专利技术100多项,师生在互联网+大学生创新创业大赛、学科技能竞赛和教师教学能力大赛中,均取得优异成绩。

七、产教融合
我院先后与厦门宸鸿科技、海尔集团、厦门唯科模塑科技有限公司、厦门金龙汽车车身有限公司、路达(厦门)工业有限公司、厦门友达光电、林德(中国)叉车、厦门三安光电、厦门施瑞德阀门、海辰储能科技有限公司、海康威视、联盛纸业(龙海)有限公司、立达信照明股份有限公司、厦门市邮电纵横电器有限公司、大金空调公司、商业冷冻有限公司等公司建立了校企合作关系,建立校外实训基地群,着力培养学生的实践技能,深入实施了现代学徒制、二元制、“2+1”的师傅带徒弟等人才培养模式,实现与企业的真正对接,并反馈学生的实习实训情况,形成互动的闭环系统及可复制模式。与苹果公司、宸鸿科技集团合作的A+雏鹰培养学生项目中的课程、Capstone课程,改变了原来的上课方法,用企业典型工作任务代替了原来的理论讲解,使学生在知识、技能、素养等方面得到了全面的提升。

我院与联盛浆纸(漳州)有限公司签订校企合作协议

校领导带队走访厦门金龙汽车新能源科技有限公司

“海辰储能协同创新班”开班

我院与厦门市计量检定测试院签订战略合作协议

“雏鹰班”--校企成立专班培养学生
八、专业介绍
1.机电一体化技术专业
培养目标:
本专业培养德、智、体、美、劳全面发展,具有良好职业道德和人文素养,掌握自动化生产线技术、工业机器人技术、单片机应用技术、机械加工技术、电工电子技术等专业知识,具备机电一体化设备操作、安装、调试、维护和维修能力,从事数字化条件下机电一体化设备的安装调试、维护维修、生产技术管理、服务与营销以及机电技术改造等工作的高素质技术技能人才。
主干课程:
自动化生产线安装与调试项目、单片机高级应用项目、PLC与机械手控制项目、单片机应用项目、电气控制与PLC技术基础、工业机器人应用项目。
就业方向:
初始岗位群:设备运行管理岗位、机器人技术应用、嵌入式产品应用、自动化生产线安装与调试、装配工程师、维护保养工程师、机电设备施工、机电设备销售。
发展岗位群:通过3~5年的上述就业领域的工作锻炼,可以从事机器人及自动化生产线设备程序设计、嵌入式产品设计、机床操作与维修、机电设备的高级维修、技术改造、产品设计及售后技术支持、车间质量管理与机电产品售后服务等工作。

海洋机电学院第一届电子线路板设计大赛

王海瑶副教授指导创新创业大赛

电机拖动实训室
2.机械设计与制造专业
培养目标:
该专业面向制造业生产和管理一线,以培养具有良好职业道德,掌握机械设计与制造基础理论和专业技能,熟悉安全标准和规范,具有从事机电设备操作、组装、调试、维护、检修与技术改造等工作的实践能力;熟悉质量管理与相关国家标准,具有从事机电产品质检、生产管理及售后服务等工作的基础知识;并且对一般机电设备具有初级设计能力及可持续发展能力的高等技术技能型人才为目标。
主干课程:
机械制图、机械设计基础、机械制造基础、公差配合与技术测量、液压与气压传动、数控机床编程与操作、先进制造技术等。
就业方向:
1.机械制造工艺编制、工艺装备设计(工艺员);
2.机械设备的安装、调试与改造能力(设备安装调试员);
3.机械设备的操作(操作员);
4.生产项目组织与管理(计划调度员)。
5.也可进一步进行“专升本”继续深造,此专业历年报到率名列第一。

第一届福建省大学生先进成图技术与产品信息建模创新大赛一等奖

第一届厦门市职业院校数字化先进成图技术与产品信息建模创新大赛斩获佳绩
机械设计课
3.数控技术专业
培养目标:
本专业面向全省,立足于厦门,服务闽南区域,以“嘉庚”精神为指引,秉承“诚毅”校训,坚持以立德树人为根本,培养掌握数控技术和智能制造基础理论,具有机械、电气、机器人及智能制造的专业知识技能,强烈的安全文明意识和较强的创新意识,能胜任高档数控机床操作、应用维护、应用编程、装调维修等工作,在经过校企实践锻炼以后,具备数控编程与工艺系统设计、系统维修、技术管理能力,具备对传统加工装备及工艺进行改进与创新的能力,成为能主动适应智能制造发展需求的复合型技术技能人才。
主干课程:
机械设计与制造基础、三维设计软件项目、机械加工工艺、自动编程项目、数控车床编程与加工项目、数控铣床编程与加工项目、数控机床调试与维护、多轴加工技术。
就业方向:
主要就业岗位包括:数控操作、数控编程、数控机床维修、数控工艺编程、生产管理、质量检测、营销、行政管理等。在国家战略背景下,数控技术在未来5—10年内仍有大量的人才缺口,就业前景广阔。本专业人才社会口碑较好,毕业生初次就业率98%以上,平均起薪6000元以上,例如数控编程员,负责编写和优化数控机床的加工程序,初级编程员月薪在5000-8000元人民币,经验丰富者可达10000元以上。随着技术的发展和个人能力的提升,数控专业人才的薪资水平有较大的增长空间。
考工考证:
全国CAD技能等级考试证书、数控车工(中、高级)、数控铣工(中、高级)、多轴数控加工“1+X”证书
竞赛与荣誉:



数控加工中心训练

2024年度福建省职业院校技能大赛




数控车铣作品展
4.模具设计与制造专业
培养目标:
秉承诚毅校训,以培养实用型、技能型技术人才为出发点,瞄准模具设计与制造职业岗位的实际需要,强化模具数字化设计和模具制造技术实践技能,培养学生成为掌握常用模具设计与制造基本理论、且具备熟练应用模具CAD/CAM/CAE主流软件进行2D和3D产品造型和模具数字化设计、制造,熟悉基本钳工技能、较强的数控加工工艺设计、编程及现代数控机床操作能力,具有创新精神、吃苦耐劳,适应终身学习需要,能从事模具设计、制造、维护、使用、工艺制定、质量检测、生产管理、服务营销以及数控加工编程、数控设备操作等工作的高素质技术技能型人才。
主干课程:
机械制图、互换性与测量技术、注射模具设计、冲压模具设计、3D注射模具设计、自动编程项目、数控加工编程与操作(含车铣)、模具制造工艺、模流分析项目、模具CAD/CAM技术、3D打印与快速成型技术等。
就业方向:
贴近区域经济和社会需求,适应现代智能制造的发展趋势,学生适应性强、竞争力高、就业面广,重点面向模具行业。该专业毕业生在模具行业初始就业岗位为模具制造各加工岗位、模具装配与维修、工艺、质检、生产管理、营销岗位等;积累工作经验后升迁就业岗位为模具设计师、模具工艺师、模具制造技师、生产主管、质检主管、项目管理等岗位。
根据就业地产业发展需求及企业实际岗位需求,还可在机械、电子、电器、轻工、化工、信息、玩具、先进制造等相关众多行业进行机械制造各加工岗位、机械工艺师、机械制造技师、机械设计师、产品造型设计师、工业设计师、3D打印、生产管理、质量管理、项目管理等岗位就业。
本专业学生基础理论知识扎实,每年均有不少学生通过“专升本”考试到厦门理工学院、福建理工大学、三明学院、龙岩学院、厦门大学诚毅学院等本科院校继续深造。

校运动会开幕式

3D打印技术“三下乡”进小学课堂
5.制冷与空调技术专业
培养目标:
以培养实用型、技能型技术人才为出发点,瞄准中央空调设计与工程技术管理及技术服务职业岗位的实际需要,掌握制冷工艺系统设计与施工管理的基本理论,操作管理技能过硬,中央空调系统及冷库系统的设计与施工方面的技术应用能力,熟悉制冷设备的基本操作,掌握设备安装、调试与维护等相关知识;为区域经济和社会发展培养生产、建设、管理、服务具有良好素质的第一线岗位适应社会主义市场经济发展需要的高技能和具有岗位迁移能力的应用型人才。
主干课程:
制冷原理、制冷压缩机与设备、空调系统设计、冷库系统设计、小型制冷装置维修。
专业特色:
本专业为学校传统的优势专业,具有50年连续办学的历史。经过多年的努力建设,现为厦门市重点专业及本校重点建设专业,于2018年12月通过IEET国际专业认证。本专业属于厦门市制冷学会与制冷协会团体会员,每年为厦门市制冷行业输送近百名优质毕业生,毕业生供不应求。学生在行业中工作表现优异,得到行业高度赞赏。
就业方向:
(1)制冷专业领域的服务公司及企业从事专业产品或相关产品的制造销售、生产管理、营销服务、产品开发、系统管理、从事空调或冷库系统工程设计、预算、从事工程现场施工管理、工艺实施、生产管理、质量控制、产品检测、产品认证等。
(2)制冷专业领域厂家或厂家服务商从事产品调试或维修及管理工作。
(3)医院、宾馆、高档写字楼、冷冻厂等从事大型空调或冷库的设备维护、产品维修管理工作。
(4)也可进一步进行“专升本”继续深造。就业率100%。

我院获“第三届大金杯技能交流大赛全国总决赛”优胜奖

三下乡优秀团队“冰点”技术技能下乡

2023年我院携手海尔共同开展技能练兵及金牌服务师认证培训
6.工业机器人技术专业
培养目标:
该专业面向工业机器人行业中的工业机器人系统集成及应用企业,培养掌握工业机器人工作站系统方案设计、元器件选型、系统集成、离线编程及仿真等专业能力,具有良好的信息获取能力、沟通交流能力、组织协调能力,能够从事工业机器人工作站的设计、安装、调试、维护、技术销售等工作的高素质技术技能人才。
主干课程:
工业机器人基础、工业机器人系统建模、工业机器人现场编程、工业机器人离线编程、工业机器人电气系统设计、工业机器人应用系统集成等。
就业方向:
1.工业机器人工作站机械系统方案设计;
2.工业机器人工作站系统电气系统设计;
3.工业机器人工作站系统安装调试;
4.工业机器人工作站系统运行维护;
5.工业机器人技术销售;
6.“专升本”继续深造。


工业机器人运行与维护训练



工业机器人实训室环境
九、专升本成绩
在2024年福建省专升本考试中,我院有186人考上本科院校。
部分专升本录取院校统计名单:

十、团学活动
海洋机电学院团总支始终坚持以习近平新时代中国特色社会主义思想为指导,积极开展形式多样的校园文化活动,注重德、智、体、美、劳的全面培养。丰富的课余生活,给同学们提供了一个展示自我才华和特长的舞台,展现出青年大学生蓬勃向上的精神风貌,也营造了良好的校园文化氛围。

我校第二十届田径运动会风采

校园十佳歌手总决赛

海洋机电学院首届青马工程开班仪式

党建共携手,科普进社区

3D打印社团前往厦门市湖里区金安小学开展科普教育活动

海洋机电学院第九届“互联网+”创新创业大赛

团代会合影
三下乡活动宣传
十一、老师、学长寄语
郭慧老师:
相信自己,放飞理想,成为最好的自己。来吧,同学们,来海洋学院,展示最优秀的你,实现青春梦想!

高贾顺老师:
海院,每年都有一段很特别的时光,迎新季!
新的生活、新的环境、新的老师、新的同学,一个新的起点。这是求获新知的延续,更是开拓进取的开始。让我们珍藏起以前的辉煌和荣耀,作为更上一层楼的基石;摒弃掉那些苦涩和泪痕,当作拼搏路上的考验。同学们,在海院乘风破浪吧!

机器人3213王少博 国家奖学金获得者:
在海院这个知识的殿堂,愿你们启航于智慧之海,扬帆于梦想之洋。在这里,你们将成为创新浪潮的弄潮儿,成为时代进步的力量。祝愿每一位步入海院的新生,能够在求知的道路上砥砺前行,享受成长的喜悦,收获友谊的温暖,最终成就一番非凡的事业,为国家的繁荣昌盛贡献青春力量。

模具3201洪文斌 国家奖学金获得者:
海院,给我未来人生一个美好的新起点。大学新生活,人生新里程,心灵新旅程,知识新征程,未来的起点在这里,制造强国的主人在这里。祝福你,每位踏进大学校门的新同学,愿你们学得精彩,玩得快乐!

机电3193戴京福 国家奖学金获得者:
“日月不肯迟,四时相催迫。”我们所在这个时代正是属于奋斗的时代!人人都是追梦人,人人都是筑梦者。进入大学生活,就是一个新起点,新征程。让我们一起携手共进,以梦为马,不负韶华。

模具3181黄思怡 国家奖学金获得者:
在海院,知识是大船,理想是风帆,执着是动力,坚持是导航,老师是明灯,只要你愿意努力向前,你就可以走向成功的彼岸,欢迎加入海洋机电学院!

机械3211杨家威 学生会主席团成员:
诚以待人,毅以处事。活跃的生命力让我们不畏艰险、昂扬向上,让我们的生活更有意义,保持坚持不懈的精神才能在人生道路上走得更稳、走得更远,才能更好实现人生价值。

机电3173张尚铭 国家奖学金获得者:
我们可能会焦虑、会担忧、会对未来充满迷茫。不用担心,我们要做的就是积极去探索,去尝试,坚持不懈、努力拼搏,相信自己,坚定不移地向前大步走,终有一天你会走向成功。
